Home
About Us
Barito Spirit
Who We Are
Structure
Leadership
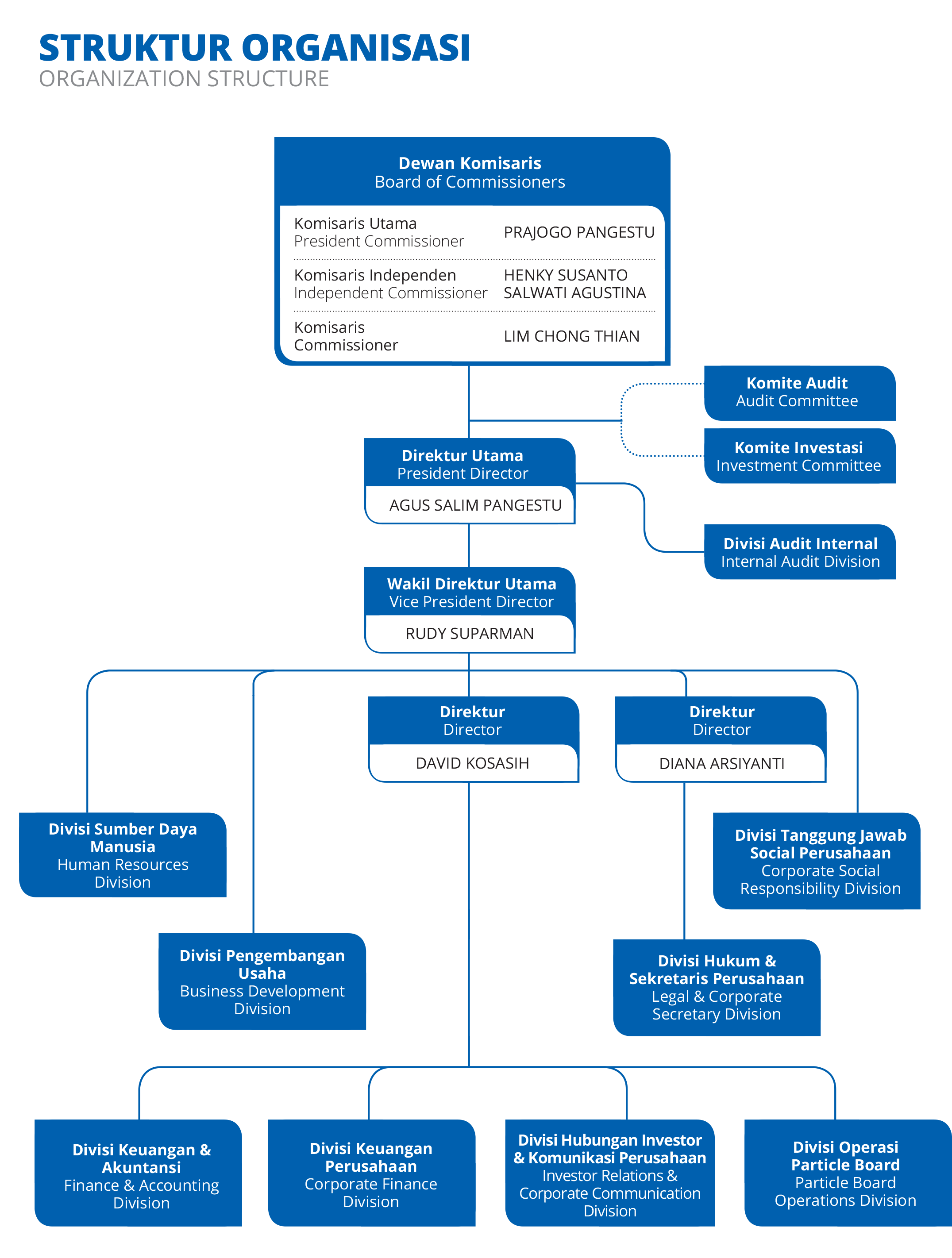
Organization Structure
Group Structure
Board of Commissioners
Board of Directors
About Us
Barito Spirit
Who We Are
Structure
Organization Structure
Group Structure
Leadership
Board of Commissioners
Board of Directors
Our Business
Investors
Reports
Financial Information
Shareholder Information
Bond Information
Stock Price
Supporting Institutions and Professional
Information Disclosure
Corporate Presentation
General Meeting of Shareholders
Prospectus
Annual Report
Sustainability Report
Financial Report
Earnings Call
Investors
Reports
Annual Report
Sustainability Report
Financial Information
Financial Report
Earnings Call
Shareholder Information
Bond Information
Stock Price
Supporting Institutions and Professional
Information Disclosure
Corporate Presentation
General Meeting of Shareholders
Prospectus
Newsroom
ESG
Environment
Social
Governance
Corporate Secretary
Internal Audit
Remuneration Committee
Risk management
Policies
Audit Committee
ESG
Environment
Social
Governance
Corporate Secretary
Internal Audit
Remuneration Committee
Risk management
Policies
Audit Committee
Bakti Barito
EN
|
ID
About Us
Organization Structure
About Us
Organization Structure
Organization Structure
|
Group Structure
Organization Structure